卡特CAT C11與C13發動機溫度傳感器開路或斷路 - 測試的故障原因與維修技術
系統運作描述:
使用本步驟,進行以下傳感器任何懷疑故障的診斷與排除:
進氣歧管空氣溫度傳感器 冷卻液溫度傳感器 燃油溫度傳感器本步驟涉及以下故障診斷代碼:
110-03 發動機冷卻液溫度開路 / 短路到蓄電池正極 110-04 發動機冷卻液溫度短路到接地 172-03 進氣歧管溫度開路 / 短路到蓄電池正極 172-04 進氣歧管空氣溫度短路到接地 174-03 燃油溫度開路 / 短路到蓄電池正極 174-04 燃油溫度短路到接地針對每一個溫度傳感器的診斷代碼的故障診斷與排除步驟是完全相同的。這些溫度傳感器是只有兩個接線端的無源傳感器。 這些溫度傳感器不需要來自電子控制模塊(ECM)的供電電壓。
上拉電壓
ECM 通過傳感器信號線電路連續輸出上拉電壓。 ECM 利用這個上拉電壓來檢測信號電路中有無故障。 當 ECM 檢測到信號電路中存在的電壓高于閥值時,ECM 會生成一個傳感器的 -3 診斷代碼。
如果在傳感器接頭處斷開一個傳感器,傳感器接頭上存在上拉電壓,則說明該傳感器接頭與 ECM 之間的導線沒有問題。 如果在傳感器接頭處斷開一個傳感器,傳感器接頭上沒有上拉電壓,則說明信號線有故障。 如果在傳感器接頭處斷開傳感器后,傳感器接頭上的電壓不同于上拉電壓,則說明信號線對線束中其它導線短路。
窗體底端

發動機溫度傳感器原理圖

P2 ECM 接頭
(P2-13) 發動機冷卻液溫度
(P2-30) 發動機溫度傳感器共用
(P2-56) 進氣歧管空氣溫度
(P2-62) 燃油溫度

典型的 C11 和 C13 傳感器位置
(1) 發動機冷卻液溫度傳感器
(2) 燃油溫度傳感器
(3) 進氣歧管空氣溫度傳感器

|
典型的 C15 和 C18 傳感器位置 (4) 發動機冷卻液溫度傳感器 (5) 燃油溫度傳感器 (6) 進氣歧管空氣溫度傳感器 |
測試步驟 1. 檢查電氣接頭和配線
把鑰匙開關轉到斷開位置。 仔細檢查 J1/P1 ECM 接頭和 J2/P2 ECM 接頭。 徹底檢查每一個模擬傳感器的接頭。有關詳細信息,參考故障排除, "電氣接頭 - 檢查"。
對在 ECM 接頭和傳感器接頭上的與現行診斷代碼有關的每一根導線進行 45 N (10 lb) 拉力測試。 檢查 ECM 接頭(六角螺釘)的扭矩是否正確。 有關詳細信息,參考故障排除, "電氣接頭 - 檢查"。 檢查自傳感器回接至 ECM 的線束和配線有無磨損和擠壓的地方。預期結果:
所有接頭、觸針和插孔都完全連接和/或插接。 線束和導線應無腐蝕、磨損和擠壓的地方。
結果:
確定 - 線束和配線都正常。 轉至測試步驟 2。 異常 - 頭和/或導線存在故障。修復: 修理和/或更換接頭或配線。 確保所有密封件都正確安裝到位,確保接頭都完全接合。確認修理已排除故障。
停止
測試步驟 2. 檢查有無"激活"或"記錄"的診斷代碼
將 Caterpillar 電子技師(ET)連接到維修工具接頭上。 恢復 ECM 的電源。 監測 Cat 電子技師上的診斷代碼。 檢查和記錄所有診斷代碼。注: 至少應等待 30 秒,以便使診斷代碼變為現行狀態。
確定一個診斷代碼是否出現若干次。注: 診斷代碼記錄若干次表明存在間歇性故障。 大部分間歇性故障是由于接頭的插孔和觸針之間連接不良或導線和端子之間連接不良造成的。故障可能由于濕氣、腐蝕或磨損造成。
確定故障是否為激活狀態并且是否與下列一個診斷代碼有關: -3 -4預期結果:
診斷代碼不是激活狀態。
結果:
確定 - 診斷代碼不是激活狀態。修復: 此故障可能是間歇性故障。 如果存在間歇性故障,請參考故障診斷與排除, "電氣接頭 - 檢查"。
停止
異常 - 產生一個激活的 -3 診斷代碼。 轉至測試步驟 3。 異常 - 產生一個激活的 -4 診斷代碼。 轉至測試步驟 5。測試步驟 3. 檢查傳感器接頭是否對蓄電池正極短路
測量可疑傳感器的傳感器接頭線束側的觸針 1 和觸針 2 之間的電壓。預期結果:
電壓低于蓄電池電壓。
結果:
確定 - 電壓低于蓄電池電壓。 轉至測試步驟 4。 異常 - 電壓等于蓄電池電壓。修復: 連接至蓄電池正極的線束出現短路。 修理配線。
停止
測試步驟 4. 在傳感器接頭上制造短路
斷開 ECM 的電源。 斷開可疑傳感器。 使用跨接導線在傳感器接頭的端子 1(信號)和端子 2(傳感器回路)之間造成短路。 恢復 ECM 的電源。 監測 Cat 電子技師上的診斷代碼。 檢查有無關于可疑傳感器的現行診斷代碼 -4。注: 至少應等待 30 秒,以便使診斷代碼變為現行狀態。
斷開 ECM 的電源。預期結果:
此時有一個針對可疑傳感器的診斷代碼 -4 激活。
結果:
確定 - 在傳感器接頭上形成短路之前,-3 診斷代碼為激活狀態。 在傳感器接頭上制造短路后,-4 診斷代碼變為現行狀態。 線束和 ECM 正常。 傳感器可能有故障。修復: 暫時將一個新傳感器連接到線束上,但不要將新傳感器裝到發動機上。 確認該傳感器沒有激活的診斷代碼。 如果沒有激活的傳感器診斷代碼,則永久安裝新傳感器。清除所有記錄診斷代碼。
停止
異常 - 可疑傳感器的 -3 診斷代碼仍為激活狀態。 線束或 ECM 可能故障。 轉至測試步驟 6。測試步驟 5. 在可疑傳感器的接頭上制造斷路
斷開 ECM 的電源。 如果可疑傳感器 -4 診斷代碼激活,斷開傳感器接頭。 恢復 ECM 的電源。 監測 Cat 電子技師上的診斷代碼。 檢查有無關于可疑傳感器的現行診斷代碼 -3。注: 至少應等待 30 秒,以便使診斷代碼變為現行狀態。
斷開 ECM 的電源。預期結果:
此時有一個針對可疑傳感器的診斷代碼 -3 激活。
結果:
確定 - 斷開傳感器之前,-4 診斷代碼為激活狀態。 斷開傳感器之后,-3 診斷代碼變為激活狀態。 線束和 ECM 正常。 傳感器可能有故障。修復: 暫時將一個新傳感器連接到線束上,但不要將新傳感器裝到發動機上。 確認該傳感器沒有激活的診斷代碼。 如果沒有激活的傳感器診斷代碼,則永久安裝新傳感器。清除所有記錄診斷代碼。
停止
異常 - 可疑傳感器的 -4 診斷代碼仍為激活狀態。 讓傳感器繼續保持在斷開狀態。 線束或 ECM 可能故障。 轉至測試步驟 6。測試步驟 6. 檢查 ECM 的工作情況
制作一條跨接導線,用來取代可疑傳感器 ECM 接頭的信號線。 在跨接導線的一端壓接接頭插孔。 斷開可疑傳感器的相應 ECM 接頭。 從 ECM 接頭上拆下可疑傳感器的信號線。 在 ECM 接頭上,將跨接導線安裝到可疑傳感器的端子位置中。 連接 ECM 接頭。 通過在 ECM 上形成開路來檢查 ECM 的工作情況。 保證跨接導線的松動端遠離所有部件,以便造成開路狀態。 恢復 ECM 的電源。 監控 Cat 電子技師上的現行診斷代碼屏幕。 檢查有無針對可疑傳感器的激活的診斷代碼 -3。注: 至少應等待 30 秒,以便使診斷代碼變為現行狀態。
通過在 ECM 上形成短路來檢查 ECM 的工作情況: 將可疑傳感器的跨接導線短接至發動機接地,以形成短路條件。 恢復 ECM 的電源。 監控 Cat 電子技師上的現行診斷代碼屏幕。 檢查有無針對可疑傳感器的診斷代碼 -4。注: 至少應等待 30 秒,以便使診斷代碼變為現行狀態。
斷開 ECM 的電源。 拆卸所有跨接導線。 恢復配線的原有配置。預期結果:
從 ECM 接頭上拆下傳感器信號導線后 -3 診斷代碼應為激活狀態。 當信號導線對發動機接地短路時,-4 診斷代碼為激活狀態。
結果:
確定 - ECM 工作正常。 ECM 和傳感器接頭之間的導線有故障。 轉至測試步驟 7。 異常 - 存在下列一種條件:傳感器信號導線斷路時 -3 診斷代碼未激活。 跨接導線對接地短路時 -4 診斷代碼為未激活狀態。修復: 更換 ECM。 請參閱故障診斷與排除, "更換 ECM"。 確認故障已排除。
停止
測試步驟 7. 檢查 ECM 的供電電壓
斷開 ECM 的電源。 從相應 ECM 接頭上拆下電源線。 將一根跨接導線安裝到傳感器電源的插孔中。 恢復 ECM 的電源。 測量跨接導線與發動機接地之間的電壓。 斷開 ECM 的電源。 拆下跨接導線,重新連接所有電線。預期結果:
該供電電壓為 5.0 ± 0.5 VDC。
結果:
確定 - 該供電電壓為 5.0 ± 0.5 VDC。 ECM 處的電源電壓正確。 ECM 與傳感器接頭之間的導線中存在故障。 檢查電源線和回路線是否存在開路。修復: 修理和/或更換接頭或配線。如果不只一個傳感器使該代碼變為激活狀態,則問題最有可能出在傳感器的回路線上。修理傳感器的回路線或更換線束。如果只有一個傳感器使該代碼變為激活狀態,則問題最有可能出在傳感器的信號線上。 修理此傳感器的信號線。
停止
異常 - 電源電壓不是 5.0 ± 0.5 VDC。 ECM 處的電壓不正確。修復: 更換 ECM。 請參閱故障診斷與排除, "更換 ECM"。 確認故障已排除。
乙醚噴射系統 - 測試
系統運作描述:
注: 有些機器不支持乙醚超越,但 Cat ET 中仍有"乙醚噴射"超越。 Cat ET 將允許用戶嘗試啟用超越。 但是,Cat ET 將不接受啟用超越的請求。
按照此步驟,進行以下傳感器任何可疑故障的診斷與排除:
本步驟涉及以下故障診斷代碼:
|
表 1 | ||
|
故障診斷代碼 | ||
|
代碼 |
代碼說明 |
備注 |
|
2417-05 |
乙醚噴射控制電磁閥電流低 |
將會記錄該代碼。 |
|
2417-06 |
乙醚噴射控制電磁閥電流高 |
將會記錄該代碼。 |
乙醚噴射系統可改善發動機的寒冷天氣起動性能。電子控制模塊(ECM)控制著乙醚噴射系統。 如果發動機停機為激活狀態的話,乙醚噴射系統將被停用。
乙醚起動輔助根據冷卻液溫度、進氣岐管溫度和大氣壓力工況圖動作。請參閱插圖 1。
窗體底端

乙醚噴射系統啟用時,必須符合以下條件:
將 Cat ET 中的乙醚噴射設為啟用 發動機冷卻液溫度低于"起動輔助選擇溫度 - 冷卻液"。 請參閱圖 1。 進氣岐管溫度低于"起動輔助選擇溫度 - IMAT。" 冷卻液溫度和進氣岐管空氣溫度在各自的 11° C 范圍內。

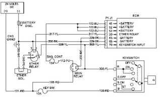
P1 ECM 接頭
(P1-20) 乙醚繼電器
測試步驟 1. 檢查電氣接頭和配線
斷開 ECM 的電源。 徹底檢查 ECM 接頭 J1/P1 和 J2/P2。 檢查電路中的所有其他接頭。 請參閱故障診斷與排除, "電氣接頭 - 檢查"中的診斷功能測試。 對 ECM 接頭上與其電路有關的每一根導線進行拉力為 45 N (10 lb) 拉拔測試。 檢查 ECM 接頭(六角頭固定螺釘)的扭矩是否正確。 請參閱故障診斷與排除, "電氣接頭 - 檢查"中的診斷功能測試。 檢查線束和配線有無磨損和擠壓的地方。預期結果:
所有接頭、觸針和插孔都應聯接和 / 或插接。 線束和配線應無腐蝕、磨損和擠壓的地方。
結果:
正常 - 線束和配線沒有問題。 繼續測試步驟 2。 異常 - 接頭和/或配線有問題。修復: 修理和/或更換接頭或配線。 確保所有密封正確就位,接頭聯接。確認修理已排除故障。
停止
測試步驟 2. 測量乙醚繼電器電壓
注: 進行此故障診斷步驟之前,必須拆下乙醚罐。
拆卸乙醚罐。 從套筒上拆下乙醚繼電器。
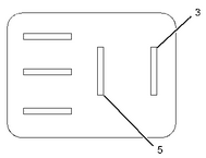
|
乙醚繼電器套筒 (1) 端子 1(乙醚指令) (2) 端子 2(接地) |
結果:
正常 - 電壓大于 10 VDC。 繼續測試步驟 3。 異常 - 端子 1 和 2 之間的電壓約為 0 VDC。修復: ECM 和繼電器之間的配線或接頭存在故障。
修理配線和/或接頭。 繼續測試步驟 3。
測試步驟 3. 檢查繼電器套筒的鑰匙開關信號
確認鑰匙開關處于接通位置。
|
乙醚繼電器套筒 (2) 端子 2(接地) (3) 端子 3(鑰匙開關) |
結果:
正常 - 電壓測量值約等于蓄電池電壓。 繼續測試步驟 4。 異常 - 電壓測量值不約等于蓄電池電壓。修復: 鑰匙開關與繼電器之間的配線或接頭存在故障。 修理配線和/或接頭。
繼續測試步驟 4。
測試步驟 4. 檢查乙醚控制的配線

|
乙醚繼電器套筒 (3) 端子 3(鑰匙開關) (5) 端子 5(乙醚控制) |

回縮柱塞

延伸柱塞
當鑰匙開關轉至 ON 位置時,監控柱塞。結果:
正常 - 當鑰匙開關處于 ON 位置時,柱塞延伸。 從端子 3 和 5 之間拆卸跨接導線。 繼續測試步驟 5。 異常 - 當鑰匙開關處于 ON 位置時,柱塞不延伸。修復: 繼電器套筒的端子 5 和乙醚控制的接地之間的導線有開路。 故障可能出在電氣接頭上。乙醚控制內可能有開路。 確定 GSOV 開路的原因。 進行必要的修理。
繼續測試步驟 5。
測試步驟 5. 測量乙醚繼電器線圈的電阻

結果:
正常 - 電阻測量值約為 400 Ω。 重新安裝繼電器。 繼續測試步驟 6。 異常 - 電阻測量值不是約為 400 Ω。修復: 更換繼電器。
繼續測試步驟 6。
測試步驟 6. 核實修理
核實已安裝乙醚繼電器。 核實沒有安裝乙醚瓶。 核實鑰匙開關處于 OFF 位置。 在發動機 ECM P1 接頭的鑰匙開關(P1-70)和乙醚輸出(P1-20)之間連接一條跨接導線。 把鑰匙開關轉到接通位置。 觀察乙醚控制上的柱塞。結果:
正常 - 當鑰匙開關處于 ON 位置時,柱塞延伸。 拆卸 P1-70 和 P1-20 之間的跨接導線。 將設備返回進行維修。停止壓路機維修郴州,慈溪有沒有修挖掘機的地,有沒有專業修理挖機的廠,長沙沃爾沃挖掘機維修,舟山康明斯維修